浦发银行一分行因违规放贷掩盖不良等被罚395万元
原标题:浦发银行一分行因违规放贷掩盖不良等被罚395万元
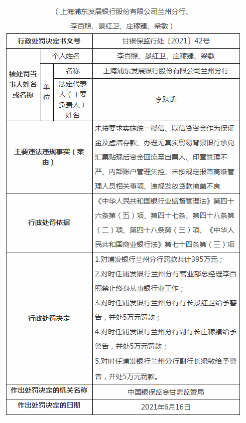
中新经纬客户端6月25日电 银保监会网站消息,因违规发放贷款掩盖不良等七项违法违规事实,上海浦东发展银行股份有限公司兰州分行(下称“浦发银行兰州分行”)被罚款395万元。
截图来源:银保监会网站公示信息显示,浦发银行兰州分行主要违法违规事实(案由)包括未按要求实施统一授信、以信贷资金作为保证金及虚增存款、办理无真实贸易背景银行承兑汇票贴现后资金回流至出票人、印章管理不严、内部账户管理失控、未按规定报告高级管理人员相关事项、违规发放贷款掩盖不良。
依据《中华人民共和国银行业监督管理法》第四十六条第(五)项、第四十七条、第四十八条第(二)项、第四十八条第(三)项、《中华人民共和国商业银行法》第七十四条第(三)项,中国银保监会甘肃监管局决定:1.对浦发银行兰州分行罚款共计395万元;2.对时任浦发银行兰州分行营业部总经理李百照禁止终身从事银行业工作;3.对时任浦发银行兰州分行行长景红卫给予警告,并处5万元罚款;4.对时任浦发银行兰州分行副行长庄稼臻给予警告,并处5万元罚款;5.对时任浦发银行兰州分行副行长梁敏给予警告,并处5万元罚款。
查询银保监会网站,2021年二季度以来,浦发银行已经连收数张罚单。
5月13日,因贷前调查不尽职,浦发银行大庆分行被罚款25万元。
5月7日,因信用卡资金流向管控严重违反审慎经营规则,浦发银行信用卡中心被责令改正,并处罚款40万元。
4月29日,因未按规定执行受托支付、信贷资金未按约定用途使用,浦发银行天津分行被罚款90万元。
4月30日,因贴现资金回流出票人,商业承兑汇票贸易背景不真实,严重违反审慎经营规则,浦发银行阿克苏分行被罚款35万元。
4月23日,因未按规定开展代销业务,浦发银行被责令改正,并处罚款共计760万元。
浦发银行官网提供信息显示,上海浦东发展银行股份有限公司是1992年8月28日经中国人民银行批准筹建、1993年1月9日开业、1999年在上海证券交易所挂牌上市(股票交易代码:600000)的全国性股份制商业银行,总行设在上海。目前,注册资本金293.52亿元。至2021年一季度末,公司总资产规模达8.07万亿元。(中新经纬APP)
大家都在看
-
叶黄素品牌“澳洲优思益”被曝光:“进口”是包装的、品牌故事是编的、国际大奖是买的、专家网红是雇的……
2026.04.01 14:35
-
用户投诉移动“流量安全阀”不安全:流量没用完被停用,用超了未提醒还扣费
2026.04.01 09:54
-
2026.04.01 09:52
24小时有效投诉28600
累计有效投诉34192487








































