300的唇膏一定比30的安全?20款润唇膏大盘点
一支好的润唇膏,不仅要为“脱皮星人”解决干裂起皮问题,也要让大家用的放心。
近年来,有许多宣称“天然植物”“不含矿物油”“安心不怕舔”的润唇膏,广受消费者欢迎。对此有人疑惑,这是否意味着含矿物油的润唇膏就不够安全?
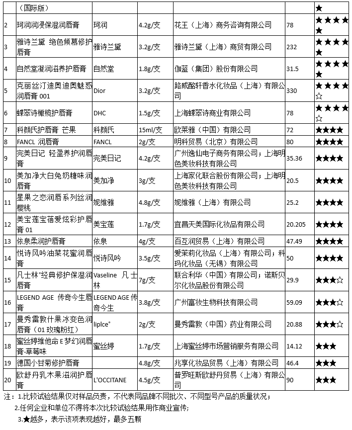
近期,上海市消保委从商超、药妆店、电商平台等渠道购买了20款润唇膏进行比较试验,价格从14.12元至330元不等,涵盖了科颜氏、美宝莲、完美日记、珂润等常见的国内外品牌。

120位志愿者充当“小老鼠”,通过专业设备,检测产品使用后1小时、2小时、4小时和8小时后的保湿效果。
究竟哪款唇膏最能“打”?跟着小编一同来看看。
4款保湿效果绝佳
角质层水分含量的高低,是判断皮肤水分含量高低的重要参考指标。简单来说,角质层水分含量增量值的差值越大,样品的保湿功效就越好。
检测发现,20件样品的即时、长效保湿效果差别显著。但不同性状(膏体状、啫喱状等)或不同颜色(有色唇膏、无色唇膏)样品间的差异并不明显。
其中,4件样品的综合保湿效果最好

珂润润浸保湿润唇膏
价格:78元
保湿效果★★★★★

碧唇小蓝罐修复润唇膏
价格:29.9元
保湿效果★★★★★
雅诗兰黛 绝色倾慕修护唇膏
价格:232元
保湿效果★★★★★
自然堂凝润滋养护唇膏
价格:31.5元
保湿效果★★★★★
除了雅诗兰黛款超过200元,另外三款均不过百,可谓物美价廉。
值得一提的是,有的产品,随着涂抹时间的延长,保湿效果不降反增,持久能力相当惊人。



珂润润浸保湿润唇膏的1小时保湿功效数值为3.2,2小时和4小时的数值均达到了8以上;
雅诗兰黛绝色倾慕修护唇膏的1小时保湿功效数值为5.0,2小时和4小时的数值分别为5.4和6.5;
碧唇小蓝罐修复润唇膏的1小时保湿功效数值为5.5,2小时和4小时的数值也均超出了1小时的数值。
便宜好用的国产品牌
在20款样品中,外资品牌的价格普遍高于国产,最大相差5倍多。但经过此次测评后我们发现,一些国产品牌不仅保湿效果不俗,价格也相当低廉。
自然堂凝润滋养护唇膏
价格:31.5元
保湿效果★★★★★

美加净大白兔奶糖味润唇膏
价格:20.5元
保湿效果★★★★

完美日记 轻盈养护润唇膏
价格:35.4元
保湿效果★★★★
这三款均不超过40元,“脱皮星人”就算一年四季囤货,也不心疼钱包。
附:20款润唇膏样品比较试验结果评星表


安全性全部达标
微生物对化妆品的污染,不仅会引起化妆品变质,而且可能刺激皮肤、引发疾病。而汞、铅、砷和镉这四种重金属,若长期超标使用,有害物质将穿过皮肤,进入人体器官和组织中,对身体造成伤害。
《化妆品安全技术规范》(2015年版)规定,口唇化妆品的菌落总数≤500CFU/g或ml,霉菌和酵母菌总数≤100CFU/g或ml,耐热大肠菌群、金黄色葡萄球菌、铜绿假单胞菌等致病菌不得检出。汞不得超过1mg/kg,铅不得超过10mg/kg,砷不得超过2mg/kg,且镉不得超过5mg/kg。
我们对20件样品的微生物、重金属进行了检测,结果较为喜人——所有产品均在安全标准范围之中,通通达标。
含矿物油到底安不安全?
唇部肌肤与人体其他部位皮肤最大不同点是没有毛囊,因此润唇膏有别于其他皮肤的保湿原理,首先是润唇膏中大量油脂成分在唇部形成油膜,减少水分流失,起到补充油脂的作用,然后才是对唇部的保湿作用。
常用的油脂成分主要分为两种:矿物油脂(矿脂、石蜡、微晶蜡等)和天然油脂(蜂蜡、棕榈蜡、小烛树蜡等)。矿物油脂以封闭作用为主,形成油膜,而天然油脂具有更好的渗透作用,增加皮肤的滋润度。在产品中两类原料复配使用,可以起到良好的协同作用。
我们对20件样品的油脂成分梳理发现,多数保湿效果好的样品,采用的是矿物油脂和天然油脂的复配使用。



部分样品成分实拍。
针对市场上更推崇天然油脂、不含矿物油的润唇膏的现象,相关专家表示,从安全性看来看,目前为止,没有系统、科学的数据指出含有矿物油的润唇膏存在安全风险,天然油脂也可能会带来过敏原。而在保湿效果方面,矿物油的封闭性较强,而天然油脂的渗透性更好,各自优势突出。
专家建议,大家选购时候要理性看待相关宣传,不用过度追求天然油脂。
最后,给到大家几点选购和使用建议
首先,大家尽量不要囤货,因为润唇膏长时间放置或与空气接触会氧化变质。
其次,购买时还要注意保质期,不要购买临近保质期的产品。

另外,冬季由于嘴唇更易干裂、起皮,建议在涂抹口红前使用润唇膏进行打底,因为润唇膏中的油脂可以使唇部更加滋润,增强口红涂抹的铺展性。但是,润唇膏打底后可能会导致口红的持妆效果不佳,易出现“粘杯”“脱色”现象。这是因为口红与唇部皮肤之间隔了一层润唇膏,两者的结合没有直接接触牢固。
大家都在看
-
2025.11.22 09:36
-
黑猫投诉联合中国香料香精化妆品工业协会开启美妆成分颜究所科普活动
2025.11.10 10:05
-
2025.11.03 17:14
24小时有效投诉20716
累计有效投诉32942699








































