异形红包封面成新生意“月入百万”?微信官方:要买的都是骗局
每到春节,在微信上,一年一度的亲朋好友、同事同学之间“发红包”的活动,就变得火爆起来。
而一款好看的微信红包封面,总是能让自己的红包显得更加与众不同。
于是今年春节,各大社交媒体都被花样繁多的红包封面所占据。与之对应的是,“疯抢”红包封面,也成为了新流行。
炙手可热的异形红包封面
连微信都没想到,2022年春节,比红包还难抢的,竟然是红包封面。
为了方便用户抢红包封面,微信还特意上线一款名为“红包封面闹钟”的小程序。“我花了一整个下午,抢了20多个红包封面,离集齐100个的目标不远了!”一位00后男生小磊说。他自称是“红包封面大户”,每天都在手机上沉迷于抢红包封面。同时,他也向《财经天下》周刊自嘲说:“我抢了这么多红包封面,但想一想,自己又能发出去几个红包呢?”
热衷于抢红包封面的,不止小磊这样的年轻人。
在社交媒体上,#微信红包封面#微博话题阅读达到13.5亿,讨论量52.9万,#微信红包封面序列号#阅读量也达到3.3亿,足见用户的热情。

而在豆瓣“微信红包讨论小组”,有超过2000人聚集在一起,目的正是为了获取精美的、有意义的红包封面。
数据显示,除夕当晚(1月31日18:00-2月1日6:00),超1.4亿人领取了用异形红包封面发送的红包。

有人靠卖它月入百万
官方提示:要买的微信红包封面都是骗局
高人气之下,红包封面也成为了品牌商家的营销利器。
据悉,微信红包封面只对红包封面制作方收取1元1个的费用,对于红包封面领取者是不收费的,因此各大品牌的红包封面基本是限量发布。
微信搜一搜助手的官方数据显示,2021年12月24日至27日,有17家品牌通过搜一搜合计发出226万个红包封面,共计拉动搜索量约1800万。活动周期内,品牌流量日均周环比提升188倍,平均每个参与品牌的日搜索量为32.8万。在活动结束7天后,日均流量提升26倍,最高提升了205倍,流量效果长期持续。
然而另一边,有商家却从中发现了“灰色”商机。据媒体报道,某购物网站显示,销量首位的微信红包封面月销超5万单,红包封面的售价最高为18.8元。这也意味着,这家店铺光靠卖微信红包封面便可以月入近百万。

不仅如此,这类商品链接的详情页中往往会打“擦边球”,比如,有店家在详情页中,写着购买表情包赠送微信红包封面,本店不售出任何封面。然而展示的却是上百种红包封面的样式,包括贺岁款、烟花款、精选款、情侣款等。同时这类商品的评论也都是关于红包封面的评价。

此外,还值得注意的是,在购买红包封面时,一不小心还有可能被骗。
1月19日晚,微信官方的“珊瑚内容安全助手”发文提醒:最近有不少网友在购买红包封面的时候被骗了。

骗子谎称自己有大量红包封面序列号出售,定价不贵、花样n多。

当有人前来问询,骗子便以几元到数十元不等的,价格叫卖。与此同时,交易时骗子又会避开平台,称序列号是虚拟商品,买家必须先款后货。
待到收到钱,骗子便会发去虚假序列号,或者干脆拉黑删人。

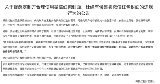
微信官方:不得以任何形式向用户收费对于红包封面背后的乱象,微信官方此前就已发布提示公告称,微信红包封面是微信推出的,供定制方在定制并购买微信红包封面后,无偿向用户进行发放的一款创意产品。
自推出之日起,微信就明确规定,定制方不得因为微信红包封面而以任何形式,向用户收取任何费用。
针对该等向用户有偿销售微信红包封面的行为,微信将进行以下处理:
涉及到该等违规行为的定制方账号,已通过审核的微信红包封面将被下架,已被领取的红包封面将无法继续使用,尚未发放的微信红包封面将无法继续发放;且该等定制方在一个月内将无法通过微信红包封面开放平台定制任何红包封面。

来 源 : 中国证券报、《财经天下》周刊、 公众号“微信珊瑚安全”、中国基金报等
大家都在看
-
叶黄素品牌“澳洲优思益”被曝光:“进口”是包装的、品牌故事是编的、国际大奖是买的、专家网红是雇的……
2026.04.01 14:35
-
用户投诉移动“流量安全阀”不安全:流量没用完被停用,用超了未提醒还扣费
2026.04.01 09:54
-
2026.04.01 09:52
24小时有效投诉27933
累计有效投诉34201661








































