公销社APP涉嫌传销被查处 运营主体杭州星风旺哲被没收违法所得1497.59万元
中国网财经3月8日讯(记者 叶加)记者从浙江省人民政府网站了解到,手机开店软件“公销社APP”运营主体杭州星风旺哲科技有限公司,日前因“涉嫌其他传销行为案”被杭州市拱墅区市场监管局没收违法所得1497.59万元、罚款150万元。
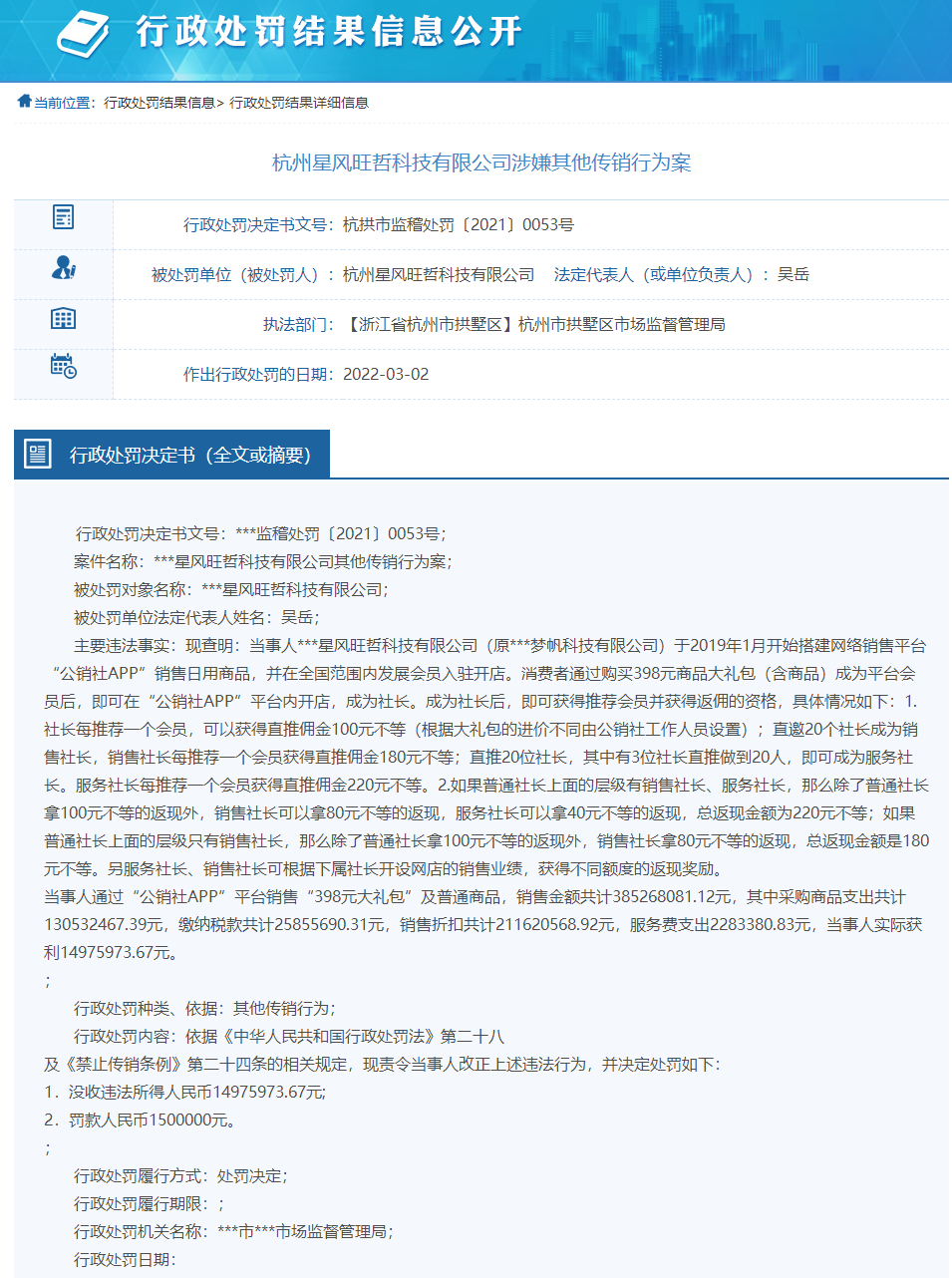
图源:浙江省人民政府网站据处罚页面显示,当事人杭州星风旺哲科技有限公司(原***梦帆科技有限公司)于2019年1月开始搭建网络销售平台“公销社APP”销售日用商品,并在全国范围内发展会员入驻开店。消费者通过购买398元商品大礼包(含商品)成为平台会员后,即可在“公销社APP”平台内开店,成为社长。成为社长后,即可获得推荐会员并获得返佣的资格。
据悉,“公销社APP”社长每推荐一个会员,可以获得直推佣金100元不等(根据大礼包的进价不同由公销社工作人员设置);直邀20个社长成为销售社长,销售社长每推荐一个会员获得直推佣金180元不等;直推20位社长,其中有3位社长直推做到20人,即可成为服务社长。服务社长每推荐一个会员获得直推佣金220元不等。
此外,如果普通社长上面的层级有销售社长、服务社长,那么除了普通社长拿100元不等的返现外,销售社长可以拿80元不等的返现,服务社长可以拿40元不等的返现,总返现金额为220元不等;如果普通社长上面的层级只有销售社长,那么除了普通社长拿100元不等的返现外,销售社长拿80元不等的返现,总返现金额是180元不等。另服务社长、销售社长可根据下属社长开设网店的销售业绩,获得不同额度的返现奖励。
经杭州市拱墅区市场监管局查明,杭州星风旺哲科技有限公司通过“公销社APP”平台销售“398元大礼包”及普通商品,销售金额共计385268081.12元,其中采购商品支出共计130532467.39元,缴纳税款共计25855690.31元,销售折扣共计211620568.92元,服务费支出2283380.83元,当事人实际获利14975973.67元。
综上,杭州市拱墅区市场监管局依据《中华人民共和国行政处罚法》第二十八及《禁止传销条例》第二十四条的相关规定,责令杭州星风旺哲科技有限公司改正上述违法行为,并决定对其作出没收违法所得人民币14975973.67元、罚款人民币1500000元的行政处罚。
天眼查显示,公销社是一款手机开店软件,在手机上上开店,公销社负责商品准备、发货和后期客服等环节,店主只需通过社交媒体完成产品推荐环节即可,从而实现让普通人能够轻松开展网上零售,将店主生意成本无限降低。
天眼查同时显示,杭州星风旺哲科技有限公司前身为北京梦帆科技有限公司,公司注册资本1亿元人民币,于2021年11月26日变更至现在的名称。股东信息显示,公司由吴岳和浙江余承信息技术服务有限公司共同出资成立,吴岳同时系后者股东,通过直接或间接方式持有杭州星风旺哲科技有限公司99.2%股份。
图源:公销社APP官网截图记者查询发现,公销社APP官网目前仍可以正常打开,但是网页上的安卓下载链接已经失效,无法正常跳转至下载页面。
大家都在看
-
叶黄素品牌“澳洲优思益”被曝光:“进口”是包装的、品牌故事是编的、国际大奖是买的、专家网红是雇的……
2026.04.01 14:35
-
用户投诉移动“流量安全阀”不安全:流量没用完被停用,用超了未提醒还扣费
2026.04.01 09:54
-
2026.04.01 09:52
24小时有效投诉28915
累计有效投诉34199256








































