注意!这13批次食品抽检不合格!涉淘宝、拼多多
市说新语
粮食加工品、食用农产品、食糖、茶叶及相关制品、乳制品、饮料、酒类、糕点、炒货食品及坚果制品、饼干、淀粉及淀粉制品……这些我们经常吃的食品都安全吗?近日,市场监管总局组织开展了食品安全监督抽检。
本次抽检包含粮食加工品、食用农产品、食糖、茶叶及相关制品、乳制品、饮料、酒类、糕点、炒货食品及坚果制品、饼干、淀粉及淀粉制品、方便食品、薯类和膨化食品、蛋制品、豆制品、蜂产品、罐头、蔬菜制品、水果制品、肉制品、水产制品、调味品、速冻食品、婴幼儿配方食品、保健食品、特殊膳食食品和食用油、油脂及其制品等。
27大类食品658批次样品:
炒货食品及坚果制品、饼干、淀粉及淀粉制品、方便食品、蜂产品、水果制品、水产制品、调味品和婴幼儿配方食品等9大类食品13批次样品不合格。
发现的主要问题是,微生物污染、兽药残留超标、食品添加剂超范围超限量使用、质量指标不达标等。
对抽检中发现的不合格食品:
市场监管总局已责成北京、山西、吉林、上海、江苏、浙江、福建、山东、广东、广西、重庆、云南、甘肃、新疆等省级市场监管部门立即组织开展核查处置,查清产品流向,督促企业采取下架召回不合格产品等措施控制风险;对违法违规行为,依法从严处理;及时将企业采取的风险防控措施和核查处置情况向社会公开,并向总局报告。
具体情况
一、微生物污染问题
(一)淘宝网BC电视购物厂家店(经营者为吉林省松原市乾安县老李头食品超市)在淘宝网(网店)销售的、标称山东茶颜悦色食品有限公司生产的山药玉米糊,其中霉菌数不符合食品安全国家标准规定。
(二)淘宝西北掌柜特产行(经营者为甘肃省庆阳市华池县淘掌柜特产行)在淘宝网(网店)销售的、标称品牌商为甘肃新一代食品有限公司、甘肃果园食品有限公司生产的奶油杏肉(蜜饯),其中菌落总数不符合食品安全国家标准规定。
(三)云南省昆明家乐福超市有限公司南亚店销售的、标称重庆佳仙食品有限公司经销的、重庆佳仙九七食品有限公司生产的精制淀粉,其中菌落总数不符合食品安全国家标准规定。
(四)福建省麦德龙商业集团有限公司福州仓山商场销售的、标称北京佛州阳光商贸有限责任公司进口的韩大峡火鸡味夹心海苔(原产国:韩国),其中菌落总数不符合食品安全国家标准规定。
二、兽药残留超标问题
京东中国特产·宝应馆(经营者为江苏省扬州乐意楼信息技术有限公司)在京东商城(网店)销售的、标称江苏省扬州甄蜂源蜂业有限公司生产的土蜂蜜,其中呋喃西林代谢物残留量不符合食品安全国家标准规定。
三、食品添加剂超范围超限量使用问题
(一)广西壮族自治区南宁市江南区林宝食品店销售的、标称广西壮族自治区玉林市博白县博柯酱油厂生产的邕城人家博白白切酱油,其中糖精钠(以糖精计)、苯甲酸及其钠盐(以苯甲酸计)检测值、全氮(以氮计)含量不符合食品安全国家标准规定,氨基酸态氮(以氮计)含量既不符合食品安全国家标准规定,也不符合产品标签标示要求。

(二)山东省潍坊宝多多母婴用品有限公司创业街分公司销售的、标称上海市浦东新区多美滋婴幼儿食品有限公司进口的、Arla Foods amba AKAFA(原产国:丹麦)生产的宝贝与我蓝曦婴儿配方奶粉0-6月龄1段(2020年9月29日生产、保质期至2023年9月29日),其中香兰素检测值不符合食品安全国家标准规定。上海市浦东新区多美滋婴幼儿食品有限公司对检验结果提出异议,并申请复检;经复检后,维持初检结论。

(三)拼多多泰太好吃(经营者为广东省深圳市紫曦茶趣投资有限公司)在拼多多(手机APP)销售的、标称广东省揭阳市揭西县盛华园食品厂生产的蓝莓李果,其中亮蓝、苋菜红检测值不符合食品安全国家标准规定。
(四)拼多多丝路果果(经营者为江苏省连云港市海州区新桥社区新梅食品店)在拼多多(手机APP)销售的、标称广东果满天下农业科技有限公司生产(分装)的天山乌梅,其中苋菜红检测值不符合食品安全国家标准规定。

(五)淘宝阳高大有杏特产店(经营者为山西省大同市阳高县徐东新土特产店)在淘宝网(网店)销售的、标称山西省大同市阳高县王官屯镇大有杏脯加工厂生产的王官屯阳高杏脯,其中二氧化硫残留量不符合食品安全国家标准规定。

(六)淘宝东汇食品(经营者为广东省江门市开平市长沙桥汇商行)在淘宝网(网店)销售的、标称广东省云浮市新兴县新城镇嘉华果子食品厂生产的嘉华仁面,其中山梨酸及其钾盐(以山梨酸计)检测值不符合食品安全国家标准规定。
四、质量指标不达标问题
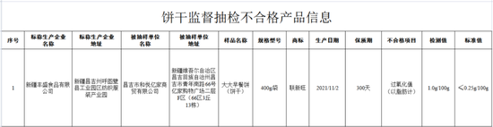
(一)新疆维吾尔族自治区昌吉回族自治州昌吉市和悦亿家商贸有限公司销售的、标称新疆丰盛食品有限公司生产的大大早餐饼(饼干),其中过氧化值(以脂肪计)检测值不符合食品安全国家标准规定。
(二)拼多多爱上金猫食品专营店(经营者为浙江省杭州爱上金猫食品有限公司)在拼多多(手机APP)销售的、标称浙江省杭州乐伴食品有限公司委托浙江省杭州爱上金猫食品有限公司生产的鱼皮花生,其中过氧化值(以脂肪计)检测值不符合食品安全国家标准规定。
附件1
部分不合格检验项目小知识
一、霉菌
霉菌是评价食品卫生质量的指示性指标。食品中霉菌数是指食品检样经过处理,在一定条件下培养后,计数所得1g或1mL检样中所形成的霉菌菌落数。如果食品中的霉菌严重超标,将会破坏食品的营养成分,使食品失去食用价值,还可能产生霉菌毒素;长期食用霉菌超标的食品,可能会危害人体健康。《食品安全国家标准 冲调谷物制品》(GB 19640—2016)中规定,冲调谷物制品同一批次产品5个样品的霉菌检测结果均不得超过102CFU/g,且最多允许2个样品的检测结果超过50CFU/g。冲调谷物制品中霉菌数超标的原因,可能是原料或包装材料受到霉菌污染,也可能是产品在生产加工过程中卫生条件控制不到位,还可能与产品储运条件不当有关。
二、菌落总数
菌落总数是指示性微生物指标,不是致病菌指标,反映食品在生产过程中的卫生状况。如果食品的菌落总数严重超标,将会破坏食品的营养成分,使食品失去食用价值;还会加速食品腐败变质,可能危害人体健康。《食品安全国家标准 蜜饯》(GB 14884—2016)中规定,蜜饯类中同一批次产品5个样品的菌落总数检测结果均不得超过104CFU/g,且至少3次检测结果不超过103CFU/g。《食品安全国家标准 食用淀粉》(GB 31637—2016)中规定,食用淀粉同一批次产品5个样品的菌落总数检测结果均不得超过105CFU/g,且最多允许2个样品的检测结果超过104CFU/g。《食品安全国家标准 藻类及其制品》(GB 19643—2016)中规定,即食藻类制品中同一批次产品5个样品的菌落总数检测结果均不得超过105CFU/g,且最多允许2个样品的检测结果超过3×104CFU/g。蜜饯类、食用淀粉、即食藻类制品中菌落总数超标的原因,可能是企业未按要求严格控制生产加工过程的卫生条件,也可能与产品包装密封不严或储运条件不当等有关。
三、呋喃西林代谢物
呋喃西林是硝基呋喃类抗菌药,具有抗菌谱广等特点。硝基呋喃类原型药在生物体内代谢迅速,其代谢物和蛋白质结合后稳定,故检测其代谢物可反映硝基呋喃类药物的残留状况。长期大量摄入含有呋喃西林代谢物的食品,其可能在人体内蓄积,引起过敏反应、胃肠道反应、嗜酸性白细胞增多症、神经症状及多发性末梢神经炎等。《食品动物中禁止使用的药品及其他化合物清单》(农业农村部公告 第250号)规定,呋喃西林为食品动物中禁止使用的药品,即在动物性食品中不得检出呋喃西林代谢物。蜂蜜中检出呋喃西林代谢物的原因,可能是蜂农在养殖中违规使用。
四、糖精钠(以糖精计)
糖精钠是普遍使用的人工合成甜味剂,在人体内不被吸收,不产生热量,大部分经肾排出而不损害肾功能。但如果长期摄入糖精钠超标的食品,可能会影响肠胃消化酶的正常分泌,降低小肠的吸收能力,使食欲减退。《食品安全国家标准 食品添加剂使用标准》(GB 2760—2014)中规定,酱油中不得使用糖精钠(以糖精计)。酱油中检出糖精钠(以糖精计)的原因,可能是企业为增加产品甜度而超范围使用甜味剂。
五、香兰素
香兰素是一种常用食品添加剂,因具有香荚兰豆香气及浓郁的奶香,广泛运用于各种需要增加奶香气的调香食品中,尤其是乳制品、烘焙食品、饮料和食用油中。按照标准要求使用香兰素不会对人体造成健康危害,但大量摄入香兰素会导致头晕、恶心等症状,严重时会造成肝、肾损伤。《食品安全国家标准 食品添加剂使用标准》(GB 2760—2014)中规定,0至6个月婴幼儿配方食品中不得添加任何食用香料,较大婴儿和幼儿配方食品可按照规定限量使用香兰素。1段婴儿配方乳粉检出香兰素的原因,可能是企业在切换不同月龄婴幼儿食品生产线时,清场不彻底导致,也可能是不法商贩为了达到以次充好、以假乱真等目的,违法添加此类物质。
六、苯甲酸及其钠盐(以苯甲酸计)
苯甲酸及其钠盐(以苯甲酸计)是食品工业中常用的一种防腐剂,对霉菌、酵母和细菌有较好的抑制作用。长期食用苯甲酸及其钠盐超标的食品,可能会造成肝脏积累性中毒,危害肝脏健康。《食品安全国家标准 食品添加剂使用标准》(GB 2760—2014)中规定,苯甲酸及其钠盐(以苯甲酸计)在酱油中最大使用限量为1.0g/kg。酱油中苯甲酸及其钠盐(以苯甲酸计)检测值超标的原因,可能是生产企业为延长产品保质期,或者弥补产品生产过程卫生条件而超限量使用;也可能是在使用过程中未准确计量。
七、亮蓝
亮蓝又名食用蓝色2号,水溶性非偶氮类化合物,是常见的人工合成着色剂,在食品生产中应用广泛。如果长期摄入亮蓝超标的食品,存在致畸、致癌的风险。《食品安全国家标准 食品添加剂使用标准》(GB 2760—2014)中规定,凉果类蜜饯中亮蓝的最大使用量为0.025g/kg。凉果类蜜饯中亮蓝检测值超标的原因,可能是生产过程中计量不准导致终产品亮蓝超标,也可能是生产企业为改善产品色泽、提高市场价值而过量使用,还可能是企业掺假造假滥用色素。
八、苋菜红
苋菜红又名蓝光酸性红,偶氮类化合物,是常见的人工合成着色剂,在食品生产中应用广泛。如果长期摄入苋菜红超标的食品,存在致畸、致癌的可能性。《食品安全国家标准 食品添加剂使用标准》(GB 2760—2014)中规定,蜜饯凉果中苋菜红的最大使用量为0.05g/kg。蜜饯凉果中苋菜红检测值超标的原因,可能是生产企业为改善产品色泽、提高市场价值而过量使用,也可能是企业掺假造假滥用色素。
九、二氧化硫残留量
二氧化硫是食品加工中常用的漂白剂和防腐剂,具有漂白、防腐和抗氧化作用。少量二氧化硫进入人体不会对身体造成健康危害,但过量食用会引起如恶心、呕吐等胃肠道反应。《食品安全国家标准 食品添加剂使用标准》(GB 2760—2014)中规定,二氧化硫(以二氧化硫残留量计)在蜜饯凉果中最大使用量为0.35g/kg。蜜饯凉果中二氧化硫残留量超标的原因,可能是生产企业为了提高产品色泽而超量使用二氧化硫,也可能是使用时不计量或计量不准确,还可能是由于使用硫磺熏蒸漂白这种传统工艺或直接使用亚硫酸盐浸泡所造成。
十、山梨酸及其钾盐(以山梨酸计)
山梨酸及其钾盐抗菌性强,防腐效果好,是目前应用非常广泛的食品防腐剂。长期食用山梨酸及其钾盐超标的食品,可能对肝脏、肾脏、骨骼生长造成危害。《食品安全国家标准 食品添加剂使用标准》(GB 2760—2014)中规定,蜜饯凉果中山梨酸及其钾盐(以山梨酸计)的最大使用量为0.5g/kg。蜜饯凉果中山梨酸及其钾盐(以山梨酸计)检测值超标的原因,可能是企业为延长产品保质期或者弥补产品生产过程中卫生条件不佳而超限量使用,也可能是在使用过程中未准确计量。
十一、过氧化值(以脂肪计)
过氧化值是油脂酸败的早期指标,主要反映油脂被氧化的程度。食用过氧化值超标的食品一般不会对人体健康造成损害,但长期食用过氧化值严重超标的食品可能导致肠胃不适、腹泻等症状。《食品安全国家标准 饼干》(GB 7100—2015)中规定,饼干中过氧化值(以脂肪计)的最大限量值为0.25g/100g。《食品安全国家标准 坚果与籽类食品》(GB 19300—2014)中规定,熟制坚果与籽类食品(除熟制葵花籽外)过氧化值(以脂肪计)的最大限量值为0.50g/100g。饼干、坚果与籽类食品中过氧化值(以脂肪计)检测值超标的原因,可能是原料中的脂肪已经被氧化,也可能与产品在储运过程中环境条件控制不当等有关。
十二、全氮(以氮计)
全氮是酱油的品质指标之一,反映了酱油中蛋白质、氨基酸、肽等含量的高低。全氮不合格主要影响产品的风味。《酿造酱油》(GB/T 18186—2000)中规定,高盐稀态发酵酱油(含固稀发酵酱油)(一级)全氮(以氮计)≥1.30g/100mL。酱油中全氮(以氮计)含量不达标的原因,可能是原料采购环节质量把关不严;也可能是企业生产工艺控制不严,如酿造周期未达要求;还可能是企业在生产过程中为降低成本而涉嫌掺假。
十三、氨基酸态氮(以氮计)
氨基酸态氮是酱油的特征性品质指标之一,氨基酸态氮含量越高,酱油鲜味越浓,反映酱油的质量越好。氨基酸态氮不合格主要影响产品的品质。《食品安全国家标准 酱油》(GB 2717—2018)中规定,酱油中氨基酸态氮≥0.4g/100mL,该批次产品中氨基酸态氮的检测值不符合食品安全国家标准规定,也不符合产品明示标准规定“氨基酸态氮≥0.70g/100mL”。酱油中氨基酸态氮(以氮计)含量不达标的原因,可能是原料采购环节质量把关不严;也可能是企业生产工艺控制不严,如酿造周期未达要求;还可能是企业在生产过程中为降低成本而涉嫌掺假。
附件2

附件3

附件4

附件5

附件6

附件7

附件8

附件9

附件10

大家都在看
-
史上最长春节档!灯塔专业版前瞻:市场或从“一超多强”回归“多强争霸”
2026.02.07 09:53
-
交了钱,装修公司却一夜“蒸发”?有业主装修到一半就停工,索菲亚司米遇到麻烦了
2026.02.07 09:50
-
贾国龙微博解禁,转发视频“西贝的有机西兰花为什么是速冻的?”
2026.02.06 09:56
24小时有效投诉20042
累计有效投诉32937290








































