震惊!妈妈们人手一瓶的“网红婴儿辅食”拉杜蓝乔出事了!
近日
上海一家公司主动披露
其公司在产品风险自查中
发现进口的 LA TOURANGELLE(拉杜蓝乔)产品
存在邻苯二甲酸酯类物质
成分残留情况
引起了众多消费者关注
“拉杜蓝乔”是法国核桃油、坚果油品牌
近年来受到国内消费者
特别是年轻妈妈们的喜爱
主要的食用对象是婴幼儿
目前在各大电商平台均有销售
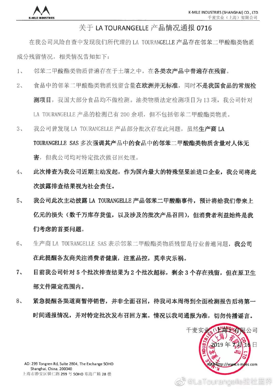
7月16日上午,《中国消费者报》记者获悉,认证为“拉图蓝乔(上海)贸易有限公司”的微博“LaTourangelle拉杜蓝乔”发布一条《关于此次自查》的文章声明称,其公司产品风险自查中发现进口的 LA TOURANGELLE 产品存在邻苯二甲酸酯类物质成分残留情况。其中,对 5 个批次排查结果为 2 个批次超标,剩余 3 个存在残留,但在原卫生部文件限定范围内。在声明中,该公司还称,7月15日已紧急提醒各渠道商暂停销售。
以下是该公司披露的全文:
北京市消费者王羽对《中国消费者报》记者称,她在网上买了LA TOURANGELLE(拉杜蓝乔)的核桃油等,专门给孩子使用。“看到消息后非常震惊,这个产品可以说是宝妈们心中的“网红产品”,很多宝妈都会买来给孩子食用。”王羽说,现在各大电商平台都有销售,而且销量不错。《中国消费者报》记者登录京东、天猫等平台发现,在平台上,LA TOURANGELLE(拉杜蓝乔)销售量非常可观。店铺中,除了自营旗舰店外,还有不少“海外专营店”或“代购”。其中,“拉杜蓝乔京东自营旗舰店”的一款产品,仅评论就高达15万条之多。

上海市消费者李蕊对《中国消费者报》记者称,目前披露的信息没有显示是哪个批次出了问题,希望能尽快提供详细的信息。“家里还有几瓶没有用,看到这个消息,都不知道怎么办了,之前已经食用的,对孩子有没有影响?”李蕊说。《中国消费者报》记者在上述公司中的声明中看到,按照其说法,食品中的邻苯二甲酸酯类物质残留含量在欧洲并无具体标准,仅有安全摄入量标准,同时不是我国食品的常规检测项目。
记者获悉,7月15日,“千麦实业(上海)有限公司”曾发布一条《关于暂停销售LA TOURANGELLE产品的紧急通知》,通知称,因LA TOURANGELLE产品在抽查中发现部分产品含有邻苯二甲酸酯类物质成分残留情况,不符合原卫生部办公厅文件《卫办监督函(2011)551号)》的要求,决定即日起暂停销售LA TOURANGELLE产品。请各渠道紧急安排下架事宜。

7月16日中午10点,《中国消费者报》记者分别致电拉图蓝乔(上海)贸易有限公司和千麦实业(上海)有限公司求证。记者发现,拉图蓝乔(上海)贸易有限公司和千麦实业(上海)有限公司电话一致。千麦实业(上海)有限公司市场部一名工作人员对记者称,目前公司正在处理该事件,相关后续事宜也会通过微博发布,此后也会公布涉检批次。“一切情况以微博发布的为准。”该工作人员说。
上午10点17分,微博“LaTourangelle拉杜蓝乔”又发布一则《关于LaTourangelle产品情况通报》,在通报中,该公司称,针对LaTourangelle产品的检测已有200余项,但不包括邻苯二甲酸酯类物质,并且称,该公司曾发现LaTourangelle部分产品存在此问题,虽然生产商多次强调其产品中的食品中的邻苯二甲酸酯类物质含量对人体无害,但公司均对特定批次做召回处理。

通报还专门提醒,各友商关注消费者健康,注意品控,莫幸灾乐祸。公司得到全面检测报告后将第一时间通报情况,并对特定批次发布召回方案。
河南英伦律师事务所律师黄文得对《中国消费者报》记者称,根据涉案公司通报,针对5个批次排查结果为2个批次超标”,其对外销售危害物质含量超标的坚果油,严重违反法律规定。
“《中华人民共和国食品安全法》第九十二条第一款规定:“进口的食品、食品添加剂、食品相关产品应当符合我国食品安全国家标准。《电子商务法》中也规定,对消费者未尽到身体健康保障义务,从而造成消费者损害的,根据《电子商务法》第三十八条第二款的规定,也应当承担相应的法律责任。”黄文得分析称,因此,邻苯二甲酸酯含量“在欧洲并无标准”不能其成经营不符合食品安全标准的食品的借口。邻苯二甲酸酯不管是否属于“我国食品的常规检测项目,作为食品经营者都应当提供安全可靠的食品,否则,必将受到法律的严惩。
黄文得说,此案涉及众多的消费者。因此,提醒消费者不要惊慌,等待进一步调查结果和详细产品批次的公布。消费者应理性对待该事件,保留好相关凭证,方便维权和退货。
对于此次事件
不少网友和宝妈都表达了强烈的不满

大家都在看
-
史上最长春节档!灯塔专业版前瞻:市场或从“一超多强”回归“多强争霸”
2026.02.07 09:53
-
交了钱,装修公司却一夜“蒸发”?有业主装修到一半就停工,索菲亚司米遇到麻烦了
2026.02.07 09:50
-
贾国龙微博解禁,转发视频“西贝的有机西兰花为什么是速冻的?”
2026.02.06 09:56
24小时有效投诉19808
累计有效投诉32931997








































