理想、小鹏等新势力车企车祸频上热搜,辅助驾驶要“背锅”吗?
澎湃新闻记者 吴遇利
近日,多起涉及辅助驾驶的交通事故再度将自动驾驶技术推向风口浪尖。
8月8日,一辆理想ONE在开启NOA(导航辅助驾驶功能)状态下,径直撞上了一辆停靠在路边的工程车。理想方面给出的调查结果显示,车主当时双手松开了方向盘。
无独有偶,8月10日,宁波一车主驾驶小鹏汽车撞向前方故障车辆,导致一名正在处理事故的人员被撞身亡,据称车主正在使用LCC(车道保持功能)辅助驾驶功能。车主事后表示自己此前多次使用该功能都成功在障碍物前刹停,这次开车时“分神了”。
两天之后,又有网友爆料称,自己在试驾小鹏汽车的过程中,销售人员向其展示辅助驾驶功能,却意外撞向前车引发事故。该网友表示,销售人员在车辆冲向前车时仍旧十分“自信”地不踩刹车。
这几起事故有着两个明显的共同点:一是驾驶人对辅助驾驶功能无条件的信赖;二是辅助驾驶并未能像驾驶人所期待的那样发挥功能。
事故发生之后,不少网友评论说自动驾驶技术不可信。但如此评价实则略有偏颇,辅助驾驶并不等同于自动驾驶。而大众对于这两个概念的混淆,部分企业也难辞其咎。
辅助驾驶和自动驾驶,有何区别?
“不管叫NOA还是叫NPG,说破天也不能叫自动驾驶。举个简化了的例子,自动洗衣机从按了开始键就要自己完成所有清洗程序,如果衣服没甩干,这就是洗衣机的问题,不能说是因为人没接管。”一名汽车工程师在接受澎湃新闻采访时表示,目前车企量产车辆所搭载的功能均属于辅助驾驶范畴。
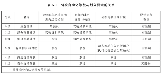
辅助驾驶和自动驾驶究竟有何区别?其实国家标准已经对二者进行了清晰的划分。
由国家市场监督管理总局、国家标准化管理委员会批准发布的《汽车驾驶自动化分级》已于2021年8月20日发布,并于今年3月1日起正式实施。
该标准将驾驶自动化分为从0级到5级,分别为应急辅助、部分驾驶辅助、组合驾驶辅助、有条件自动驾驶、高度自动驾驶、完全自动驾驶。

值得注意的是,标准明确了2级及以下均为辅助驾驶,驾驶员需对车辆进行驾驶操作控制,并监管驾驶自动化系统;3级及以上驾驶自动化的名称中才出现了“自动驾驶”字样,可由系统执行车辆运动的全部控制。
抛开晦涩的专业术语来说,其实自动驾驶跟辅助驾驶本质上的区别就是人还是系统在控制车辆。
辅助驾驶情况下,人开车,系统辅助功能为人提供方便、让人开得更加轻松;而自动驾驶是系统开车,根据等级不同,人在特殊情况下以“后援用户”身份接管或完全不接管车辆。
也就是说,目前普通车主开车,方向盘都必须握在自己手里。
辅助驾驶功能被滥用,企业难逃干系
辅助驾驶功能的发展并非一蹴而就,诸如车道保持、紧急制动、定速巡航等辅助功能其实早已被搭载到了传统汽车身上。那么为何辅助驾驶、自动驾驶等概念会在近年来频繁出现?
一方面是汽车电气化转型带来的智能化机遇,电动汽车的车身结构更有利于电子信号在各部件之间的传递,能够更好地推动技术的发展;另一方面,后来者需要讲出新故事,实现与传统百年车企的差异化竞争,方兴未艾的自动驾驶便成了新车企主攻领域。
于是乎,“智能辅助驾驶”“自动辅助驾驶”“L2+级自动驾驶”等生造词语频频出现在车企的广告中,更有不少车企高管、汽车博主等发布双手离开方向盘来喝咖啡、玩手机等所谓“自动驾驶”的视频。
紧随其后的便是不少消费者以身试险,更有甚者直接躺在驾驶座睡觉,任由车辆在高速上狂奔。
中国汽车流通协会常务理事贾新光曾表示,车企的这种宣传,不仅对消费者产生一定的误导,也让很多用户渐渐模糊了自动驾驶和辅助驾驶的界限。
直到2021年8月14日,美一好公司创始人林文钦驾驶蔚来ES8在开启NOP(领航辅助驾驶)状态下发生车祸离世。此消息引发了网络对于“车企过度宣传辅助驾驶”的热议,也为车企自身敲响了警钟。
此后,多家车企都将“自动”二字从广告中抹去,并增加了辅助驾驶功能在线考试等车主教育内容。
多家车企也都对此纷纷表态。威马汽车CEO沈晖表示,“ L2级别辅助驾驶功能,驾驶员是功能操作主体,也是责任主体。”理想汽车CEO李想则呼吁车企“在推广上克制,在技术上投入,对用户、行业、企业都长期有利。”
车企目前对于辅助驾驶技术的宣传已较为克制,但不可否认的是,仍有不少销售人员会在推销过程中夸大其词,也有部分车主为了舒适而置安全于不顾。
为什么不能把方向盘交给辅助驾驶?
在自动驾驶技术的演进路线上,目前发展出了两条路,一个是使用多传感器融合,直接开发L4级自动驾驶,特点是成本过高、投入大,百度Apollo、Waymo等自动驾驶企业属于这类。另一个则是自下而上,从辅助驾驶逐渐向自动驾驶过度,例如特斯拉、蔚来、小鹏等车企。
上个月百度发布的第6代Apollo RT6无人车,即使已经完成了大量路测,拥有丰富的路况数据和无人驾驶开发经验,但还是留了一手“云代驾”。
从设计之初,云端联动、车运一体就是该车的核心能力,因为单车智能还存在着明显的技术短板,对于L4级自动驾驶如此,对于L2级辅助驾驶更是如此。
人类司机在驾驶时要观察道路情况、做出判断、采取措施,系统也一样,只不过现阶段系统的眼神、大脑都不行。
在信息采集上,目前被广泛使用的传感器主要包括:激光雷达、摄像头、毫米波雷达、超声波雷达。这些传感器各有各的优势,但缺点也都十分明显。
毫米波雷达探测性能稳定、作用距离长、可穿透烟、雾等,但难以分辨近距离物体,尤其是对行人的识别能力很差。同时其对金属物体比较敏感,碰到一些金属物体,都会反射回波。若任由其对于道路上的金属栏等做出反应,整个驾驶过程就像一辆“摇摇车”,体验感极差。所以搭载上车的毫米波会过滤掉静止的金属物体。这也是许多辅助驾驶车辆径直撞向前车的重要原因。
超声波雷达通俗地讲,就是我们日常使用的倒车雷达。其造价最为便宜,所以被大量应用到车上。但探测距离较短,一般仅有几米,无法参与到道路行驶决策中。
车载摄像头成像清晰,成本低,但探测距离短,对环境光照要求较高,例如在强光下,纯白色的卡车往往会被摄像头漏掉。此外,摄像头高度依赖算法,需要不断训练。如果“眼睛”看到的一个东西,但辨别不出是什么物体,“大脑”会默认过滤掉这个信息。例如特斯拉会将前车尾部的红色丝带识别为雪糕筒,因为视觉算法只能依靠颜色、形状等特点来将看到的物体与“大脑”中已储存的标签一一对应。
激光雷达可以准确感知周边环境的三维信息,在近年来被寄予厚望,但对工作环境要求也很高,在天气状况不好时会受到极大的干扰。因此,激光雷达还是要与毫米波雷达、摄像头等进行数据融合,来得出更全面的周遭环境信息。
而最终的决策,是“大脑”通过多双“眼睛”传回的信息集合而成,那么该相信哪双眼睛、如何将大量信号转化成一个可执行的命令,就需要一个强大的“大脑”,显然目前的辅助驾驶系统还不能胜任。
因此,虽然搭载了包括激光雷达在内的大量传感器,小鹏、蔚来等车企都会明确提及,辅助驾驶系统只是为了减少驾驶疲劳感,而驾驶员才是驾驶的主体。
大家都在看
-
“三部旧手机换一台iPhone”“二手手机回收价大涨”?记者实探:“回收价是上涨了,但没那么夸张”
2026.03.31 09:45
-
娃哈哈被曝大规模停产,“连AD钙奶和营养快线都让停了”,知情人回应
2026.03.30 09:41
-
2026.03.29 09:57
24小时有效投诉29275
累计有效投诉34193714








































