坐飞机回家过年?国内航线燃油附加费即将下调
中新网12月31日电 (中新财经 吴家驹)国内航线燃油附加费要降了!自2023年1月5日起,800公里以下航段和800公里以上航段,成人旅客在燃油附加费上可分别省20元和40元。
12月30日至31日,中国国航、首都航空、幸福航空等多家航空公司相继宣布将下调国内航线燃油附加费。

具体上,自2023年1月5日(含)起销售的客票,800公里(含)以下航线燃油附加费每航段为人民币40元;800公里以上航线燃油附加费每航段为人民币80元。
婴儿旅客免收;儿童、革命伤残军人、因公致残人民警察按实际收取标准减半收取,即800公里(含)以下每航段收费标准为20元/人,800公里以上每航段收费标准为40元/人。

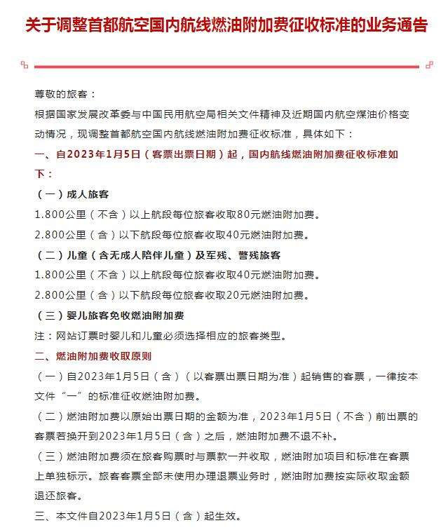
首都航空的通告
截图自幸福航空微博此次调整之前,国内航线燃油附加费收取标准为:800公里(含)以下航段,每位旅客收取人民币60元;800公里以上航段,每位旅客收取人民币120元。
另据媒体报道,12月30日,机票代理平台接到多家国内航司消息:自2023年1月5日(出票日期)起,调整国内航班燃油附加费征收标准,800公里及以下航段成人旅客的燃油附加费降至40元,800公里以上航段降至80元。
根据多家航空公司的通告,燃油附加费以原始出票日期的金额为准,2023年1月5日(不含)前出票的客票若换开到2023年1月5日(含)之后,燃油附加费不退不补。(中新财经)
大家都在看
-
“三部旧手机换一台iPhone”“二手手机回收价大涨”?记者实探:“回收价是上涨了,但没那么夸张”
2026.03.31 09:45
-
娃哈哈被曝大规模停产,“连AD钙奶和营养快线都让停了”,知情人回应
2026.03.30 09:41
-
2026.03.29 09:57
24小时有效投诉28600
累计有效投诉34192487








































