这些被中消协点名的快递霸王条款还在用
转自:中国消费者报
2022年11月,中国消费者协会对快递领域不公平格式条款进行了公开点评。但《中国消费者报》记者近日梳理多家快递公司的用户合同发现,这些被“点名”的不公平格式条款仍然在使用。
涉及顺丰、中通、圆通、德邦、极兔、韵达、申通、邮政EMS等企业。
霸王条款类型1:未保价的快递丢失、损毁,快递公司只按运费倍数赔偿
使用企业:顺丰、中通、圆通、德邦、极兔、韵达、申通、邮政EMS等
快递公司在格式合同中规定,未保价的快递发生丢失、损毁等情况,按照较低的限额承担赔偿责任,一般是运费的若干倍数。此类条款广为消费者所诟病,中消协也将其作为不公平格式条款进行点评。

▲中消协点评的“未保价快递赔偿”不公平格式条款。
01
顺丰速递
“当您寄递非生鲜件托寄物,若在运输环节发生灭失、破损、短少的,顺丰在7倍运费限额内向您赔偿托寄物的实际损失,最高上限为1000元,双方另有约定的除外;当您寄递生鲜类托寄物,若在运输环节发生失活、破损、短少的,顺丰在7倍运费限额内向您赔偿托寄物的实际损失,最高上限为500元,双方另有约定的除外。”
▲顺丰仍在使用被点评的不公平格式条款。
02
圆通速递
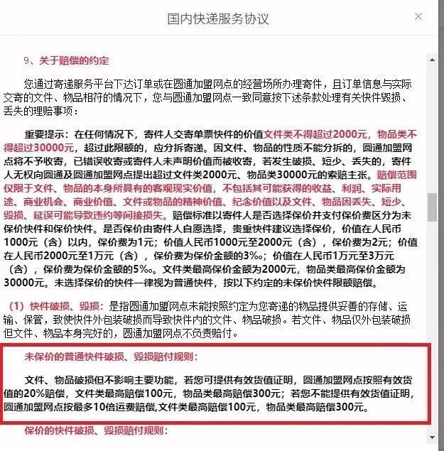
“文件、物品破损但不影响主要功能,若您可提供有效货值证明,圆通加盟网点按照有效货值的20%赔偿,文件类最高赔偿100元,物品类最高赔偿300元;若您不能提供有效货值证明,圆通加盟网点按最多10倍运费赔偿,文件类最高赔偿100元,物品类最高赔偿300元。”
▲圆通仍在使用被点评的不公平格式条款。
03
中通速递
“未保价快件,按照实际价值损失赔偿,但最高不超过人民币500元(含);除本协议另有约定外,未保价且无法提供有效价值证明的,则按照该票快件的快递服务费的3倍赔偿。”
▲图4 中通仍在使用被点评的不公平格式条款。
04
邮政EMS
“未保价邮件发生丢失、损毁或短少的,按实际损失价值赔偿,最高赔偿金额不超过所付邮费的六倍,同时退还已收取的邮费。”
▲邮政EMS仍在使用被点评的不公平格式条款。
05
极兔速递
“若您未选择保价,则快递服务组织在十倍运费的限额内向您赔偿托寄物的实际损失,双方另有约定的按约定执行。如您认为该赔偿标准不足以弥补您的损失,应根据托寄物的实际价值选择相同额度的保价服务。
声明价值:鉴于快递服务组织无法评估托寄物的实际价值,当托寄物价值超过人民币1000元时,您应当在寄件时向快递服务组织如实声明;如您未声明且未保价,视为价值不超过1000元。”
▲极兔速递仍在使用被点评的不公平格式条款。
06
韵达速递
“快件丢失、损毁、内件不符的赔偿标准:免除本次快递费(不含保价费);未保价快件按寄件人在运单上选填的本次实际支付快递费的合理倍数赔偿,寄件人未选填赔偿标准的,视为同意按本次实际支付快递费的五倍赔偿。”
▲韵达仍在使用被点评的不公平格式条款
07
申通速递
“寄件人确认该快件价值在人民币500元内,快递服务单位在该价值内按实际价值赔偿。”
▲申通仍在使用被点评的不公平格式条款。
08
德邦速递
“国内运输(不含港澳台地区)的,月结客户在对应基础费用(不含保价等增值服务费用,下同)的5倍以内;非月结客户在对应基础费用的3倍以内赔偿托寄物的实际损失。国际运输(含港澳台地区)的,优先适用华沙公约和蒙特利尔公约或国际公路货物运输合同公约(CMR);若华沙公约、蒙特利尔公约或CMR无法适用,则月结客户在对应基础费用的5倍以内,非月结客户在对应基础费用的3倍以内且不超过100美元赔偿托寄物的实际损失。”
▲德邦仍在使用被点评的不公平格式条款。
中消协点评
虽然《邮政法》规定,未保价的给据邮件丢失、损毁或者内件短少的,邮政企业按照实际损失赔偿,但最高赔偿额不超过所收取资费的三倍。
但快递服务不同于邮政普遍服务,快递企业也不属于邮政企业。快递服务中快件的损失赔偿应当适用《民法典》等有关民事法律的规定。
各快递公司都在快递服务合同中约定了各自在一定限额内的未保价赔偿规则,这些规则并没有消费者协商修改的余地。而且,快递公司约定的限额赔偿责任低于快件实际价值时,消费者的实际损失得不到补偿,减轻了快递公司的赔偿责任,对于消费者显失公平。
此外,如果快递公司存在暴力分拣等故意或者重大过失行为导致快件损毁、丢失,快递公司无权以格式条款为由减轻或免除自身责任。
霸王条款类型2:保价情况下,快件发生损毁、丢失等情况,快递公司并非全额赔付
使用企业:中通、邮政EMS、极兔、德邦等
未保价的快递损坏、灭失,只能按照运费倍数赔偿,那保价后的快递如灭失、损坏能拿到什么样的赔偿呢?中消协发现,按照很多快递企业的格式条款规定,即便是保价后的快递,一旦出现损坏、灭失,也并非按保价金额赔偿。

▲中消协点评的“已保价快递的赔偿”不公平格式条款。
01
中通速递
“快件发生损毁、遗失(包括全部或部分损毁、遗失)的,已保价快件,按照实际价值损失赔偿,但最高不超过申报价值;如快件未足额保价的,则赔偿金额按保价率折扣,即赔偿金额=实际价值损失×申报价值/实际价值。”
▲中通仍在使用被点评的不公平格式条款。
02
邮政EMS
“保价邮件发生丢失、完全损毁的,按保价金额赔偿;部分损毁或短少的,按实际损失赔偿,最高不超过保价金额,同时退还已收取的邮费。”
▲邮政EMS仍在使用被点评的不公平格式条款。
03
极兔速递
“若您已选择保价且支付保价费用的,则破损、短少时快递服务组织将按照保价金额和实际损失的比例向您赔偿,托寄物灭失时最高不超过您托寄时保价的声明价值。声明价值:鉴于快递服务组织无法评估托寄物的实际价值,当托寄物价值超过人民币1000元时,您应当在寄件时向快递服务组织如实声明;如您未声明且未保价,视为价值不超过1000元。”
▲极兔速递仍在使用被点评的不公平格式条款。
04
德邦速递
“若您已选择保价:德邦将基于保价金额、托寄物实际价值、毁损或灭失比例、实际损失等因素综合考虑赔偿,请您如实按照托寄物实际价值进行保价。当实际价值大于或等于声明价值时,若托寄物全部毁损或灭失,德邦按照保价声明价值予以赔偿;若托寄物部分毁损或内件短少,则按照保价声明价值和损失比例赔偿。当实际价值小于声明价值时,若托寄物全部毁损、灭失,按照实际价值赔偿;若托寄物部分毁损、灭失,则按照实际损失赔偿。对于已保价托寄物部分毁损、灭失可维修或更换的,德邦将综合考虑保价金额、毁损或灭失比例等因素,赔偿维修或更换费用。若经德邦认可的鉴定评估机构认定托寄物全损时,或维修或更换费用高于托寄物实际价值的,德邦将按照托寄物全部毁损或灭失进行赔偿。”
▲德邦仍在使用被点评的不公平格式条款。
中消协点评
快递企业对“保价”的解释与消费者的理解存在分歧:
快递企业的“保价”规则属于最高赔偿限额,实际赔偿时要根据快件的损毁情况确定具体金额,最高不超过保价金额。
普通消费者对“保价”的理解是快件出现损毁情况,快递企业就应当按照保价金额进行赔偿。
快递企业有义务在接受托寄前向消费者主动阐明具体的保价赔偿规则,如果告知不清楚,对格式条款的理解发生争议时,应当作出不利于提供格式条款一方的解释。
另外,快递服务人员有义务提醒消费者对贵重物品进行保价,未履行提醒义务或因故意、重大过失等原因造成快件丢失、损毁、内件短少的,快递企业应当加重承担责任。
霸王条款类型3:快递平台信息系统出现问题,快递公司免除送件或退件的责任
使用企业:圆通等
部分快速公司通过格式条款规定,快递平台信息系统出现问题,快递公司免除送件或退件的责任。中消协对此类不公平格式条款进行点评,《中国消费者报》记者梳理发现,一些速递企业仍保留了相关格式条款未作修改。
▲中消协点评的“快递平台系统出现问题,快递公司不担责”不公平格式条款。
01
圆通
“如因不可抗力或其他圆通无法控制的原因使圆通服务平台崩溃或无法正常使用导致服务无法完成或丢失有关的信息、记录等,圆通不承担责任。但是圆通会尽可能合理地处理善后事宜,并努力使客户免受或减少经济损失。”
▲圆通仍在使用被点评的不公平格式条款。
中消协点评
消费者将快递件交付给快递公司运输并支付费用,快递公司接收快递件并承运,双方实际达成委托运输合同,若非托运方自身故意或重大过失,快递公司有责任和义务保障货物运输和按时送达,否则应当视为快递公司违约,快递公司应当承担违约责任。快递公司的信息系统出现问题,不能免除快递件的安全保障义务,快递公司应当尽快修复信息系统,然后按照约定进行配送。
大家都在看
-
叶黄素品牌“澳洲优思益”被曝光:“进口”是包装的、品牌故事是编的、国际大奖是买的、专家网红是雇的……
2026.04.01 14:35
-
用户投诉移动“流量安全阀”不安全:流量没用完被停用,用超了未提醒还扣费
2026.04.01 09:54
-
2026.04.01 09:52
24小时有效投诉27271
累计有效投诉34188026








































