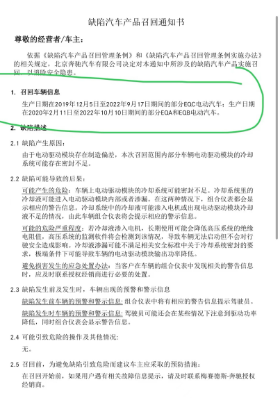
奔驰EQC电机三年三换,退车先要赔4S店18万!?
近两年,作为奔驰推出的全新纯电动车型,奔驰EQ系列问题频发,其中 EQC作为奔驰旗下首款纯电动车型,于2019年11月正式上市。上市不到两年,多位车主反映车辆出现电机烧毁、漏液等问题。22年1月,68位EQC车主更是在某平台发布联合声明,要求奔驰承认其EQC电机存在设计缺陷,半个月的“冷处理”并未让车主们的怒火平息,事情闹大后,奔驰终于不再沉默,向国家市场监督管理总局备案了召回计划。本次事件中,王女士的新车也在召回之列。

事件回溯
2020年9月,王女士在北京之星汽车服务有限公司购买了奔驰EQC350。
2021年9月7日,提车大约一年,车辆电瓶报警,4s店将车辆带走处理。
9月16日,车辆电瓶再次报警,4s店带走检查并解决。
10月26日,电机出现故障,4S店提出是技术不成熟导致,处理近4个月,对前电机进行更换。
2022年4月14日,车辆一直提示需要添加清洗液,添加之后仍未解决。送到4s店更换清洗液,依旧没有解决,4s店提出车辆存在漏液问题。
4月18日,晚间外出,车辆显示“强制关闭”,并突然停止行驶,启动后仍多次出现熄火状况,拖至4s店检修。
4月20日,4s店答复说漏液到电池里,导致车子无法行驶,进行维修。
6月至8月期间,车辆提示电机问题,并多次出现刹车失灵、踏板变硬情况。王女士提出退车,4s店表示需要按行驶里程数折损扣18万。王女士未同意,4s店补偿6万元代金券,可以用于购买保险、保养、维修。
8月19日,4s店检查反馈说由于车衣把车身某装置挡住导致刹车问题,维修完后王女士发现,车辆障碍物检测装置不如以前灵敏。
10月5日,4s店提出这批车辆需要召回检修,对车辆后电机进行更换。
8月2日,车辆冷却液报警,4s店更换车辆水壶盖,并未告知报警原因。
9月23日,车辆电机故障报警,4s店将车辆带走,给王女士代步车。
9月28日,王女士前往4s店,王女士提出退、换车辆,或进行现金补偿。4s店方提出,车辆已经过了三包法3年退车期限,无法退车。
11月6日,王女士联系12315反馈问题。
11月15日,车辆依旧在4s店放置,王女士致电厂家400询问事情处理进展。截至节目播出前,4s店方提出需要对前电机进行第二次更换,厂家方仍未给出解决方案。
三个月以来,王女士和4s店方就退换车及退车补偿问题始终没有达成一致,于是向中国交通广播《央广车友会》寻求帮助,在11月16日的节目中我们连线到了车主王女士、汽修专家章霆章工以及专业维权律师上海秦兵(北京)律师事务所主管律师刘馨远刘律师。
新三包法出台,退换车标准怎么算?
据悉,王女士于2020年10月21日注册车辆提车,2023年9月23日出现问题后,一直放置在4s店内。
处理多次,车辆问题为何始终无法解决?
购车后三年内,王女士的车辆前后电机都进行过一次更换,问题始终没有解决,车辆依旧提示电机故障。
章工:汽车驱动模块是一种模块化生产的总成,包括电机、散热系统、电脑等模块。今年车辆的召回,主要是三方面内容的操作。首先是电机的密封问题导致冷却液漏液,需要对电机进行更换。其次是更换冷却系统的盖子。最后是重新加冷却液,改变冷却液的浓度。维修之后依旧报警,可能是人工操作的时候存在线路上的问题,比如插头没有插实,后续车主行驶过程中出现仪表灯亮起,并不是代表没有修好。
即便如此,作为非专业人员的车主,看到警示灯频繁亮起,心里也不免担心,而且王女士的车辆还频繁出现刹车失灵的问题。奔驰EQC的价格比燃油车高出许多,车辆问题却如此频发,产品质量实在堪忧。
车辆问题频发,律师解读维权问题
在节目中,主持人尝试与经销商取得联系,但是被以开会为理由拒绝接听。刘律师建议王女士向属地的市场监督管理局或国家质量监督总局反馈车辆整体问题,要求他们介入调查,协调处理。
节目最后,主持人也与厂家400取得了联系,厂家方面仍然没有给出解决方案。
主持人有话说:对于涉及汽车产品质量缺陷的维权问题,我们建议广大消费者把每次维修工单以及同经销商或厂家人员的聊天记录都进行保存,音视频证据一定要保存完整,以便维权。此外,面对自身产品严重质量问题,即便经销商与奔驰厂家同意消费者退车,但大多要求车主以最高补偿系数进行赔偿,这种做法缺乏对客户的人文关怀,没有坦诚面对EQC与EQ系列的质量问题,这种高傲的态度在这几年的奔驰维权事件当中也屡见不鲜。广大消费者在购车时需多方面考量,不盲目从众,而品牌也要念及“初心”,谦恭虚己,持满戒盈。
大家都在看
-
叶黄素品牌“澳洲优思益”被曝光:“进口”是包装的、品牌故事是编的、国际大奖是买的、专家网红是雇的……
2026.04.01 14:35
-
用户投诉移动“流量安全阀”不安全:流量没用完被停用,用超了未提醒还扣费
2026.04.01 09:54
-
2026.04.01 09:52
24小时有效投诉29262
累计有效投诉34193771








































