转转被指出具“阴阳”质检报告背后:二手手机市场有哪些坑
二手手机市场水有多深?自媒体博主“猴大腕”的视频披露了在平台转转上的交易实测,同一天卖后再回收“利润率高到30%左右”,而“阴阳质检报告”是其中的关键词。
针对二手手机被指出具“阴阳”检测报告一事,11月29日,转转公司在微博发布声明称,经过调查,在同收检测中,确实存在“屏幕轻微划痕”和“摄像头拍照有斑”的情况,并导致了回收价格的降低。转转承认其在“摄像头拍照有斑”上存在操作失误,并称“屏幕轻微划痕”的判定是由于不同店员对成色判定有主观差异造成的。
新京报贝壳财经记者梳理发现,转转二手产品多次被投诉。有多位投诉者称,在转转上买的产品出现质量问题,如入手不到两个月的手机“突然充不上电,开不了机”;还有投诉者反映检测报告与产品实际情况不一致。
记者调查发现,尽管二手手机已受到不少消费者的认可,但交易背后仍存在不少隐患,货不对板、以次充好等情况时有发生。
转转承认检测存在操作失误 博主称利润率高到30%左右
11月28日,自媒体博主“猴大腕”发布视频称,自己花了3112元在转转买了一部手机,但在另一家转转店却只卖出1990元,差价达到1122元。随后,猴大腕又在转转买了3部手机,4部手机共花费13610元。
“猴大腕”称,同一天当其将4部手机在转转进行再回收时,却只卖出了9567元,与购入价差了4043元,“利润率高到30%左右”。该博主表示,每一部手机的两份质检报告都存在差异,“买的时候标注轻微磕碰,回收的时候检验却为明显磕碰;买的时候显示摄像头为正常,屏幕无划痕,回收却查出拍照有斑,屏幕细微划痕。”
一天后,转转公司在声明中承认在“摄像头拍照有斑”上存在操作失误,而“屏幕轻微划痕”的判定是由于不同店员对成色判定有主观差异造成的。
转转称,二手商品和新品不同,每一台机器的机况都有差异,这个“非标准”的特点也导致成色判定上存在客观的因人而异。“但这些都不是借口,伤害了用户体验就应该立正挨打。”转转表示,从即日起全国所有的门店开通二手商品“7天无理由退货”服务。
转转二手产品多次被投诉 曾因验机报告问题被处罚3万元
转转官网显示,转转集团成立于2015年,旗下拥有转转、找靓机、采货侠和红布林等多个二手电商品牌,二手交易品类覆盖手机、图书、3C数码、奢侈品等三十余种,现有用户4亿。
转转称,公司首创独立质检体系,开创了二手手机的验机和质保服务。
但新京报贝壳财经记者梳理发现,转转平台的二手产品曾多次被消费者投诉。
11月29日,贝壳财经记者在黑猫投诉上看到,关于转转的投诉高达7.8万条,有多位投诉者称:在转转上买的产品出现质量问题,如入手不到两个月的手机“突然充不上电,开不了机”;还有投诉者反映检测报告与产品实际情况不一致。不仅是手机,有消费者投诉在转转购买的冰箱不会制冷、电脑检测报告显示机身无痕但收到手后有明显划痕等。
天眼查显示,转转背后公司北京转转精神科技有限责任公司曾多次因网络购物合同纠纷、买卖合同纠纷、网络服务合同纠纷被起诉。


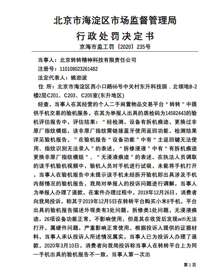
除此之外,2020年6月北京市海淀区市场监督管理局出具的一则行政处罚决定书显示,由于转转存在“以虚假或者引人误解的商品说明销售商品或者服务的违法行为”,被予以警告并被处罚3万元。
处罚书显示,转转公司经营的转转二手物品交易平台被消费者投诉4次,原因包括其提供的验机报告与实际情况不符、消费者收货后发现手机wifi无法打开、出具的验机报告存在错误。
江苏法德东恒律师事务所合伙人蓝天彬律师向贝壳财经记者表示,根据《消费者权益保护法》规定,消费者享有知悉其购买、使用的商品或者接受的服务的真实情况的权利。转转公司应当告知消费者二手手机真实情况,不能侵犯消费者知情权。
二手手机售卖利润率更高交易存在货不对板等问题
智研咨询发布的一则报告显示,预计2023年中国二手手机交易平台交易量有望突破6000万部,交易金额有望突破800亿元。
贝壳财经记者调查发现,相对新机利润的微薄,并非标品的二手手机由于没有明确价格,消费者也不清楚其中差价,因此从业者往往能从其中赚取更多的利润。有从业者告诉贝壳财经记者,每台二手手机能为自己带来两三百元乃至更高的利润,这等同于他需要卖出3台全新的iphone或者8台新安卓手机。
尽管二手手机已受到不少消费者的认可,但交易背后仍存在不少隐患,货不对板、以次充好等情况时有发生。
“此前曾购买过一台号称没有暗病的九五成新手机,但到手后发现和卖家的描述明显不符。屏幕和后壳都有很多细纹,使用过程中还不时死机。”一位消费者吐槽称,当他准备找卖家交流时,却发现对方早已把他拉黑。
类似遭遇并非个例。贝壳财经记者搜索“黑猫投诉”发现,约有5千多条关于二手手机和平台的投诉,其中主要聚焦于货不对板、交易被骗等问题。
“肃清行业当下乱象,能让市场更为稳定。受此影响,二手行业未来势必会持续有序爆发,千亿市场只是时间问题。”一位从业者表示。
新京报贝壳财经见习记者 韦博雅 记者 王进雨
编辑 岳彩周
校对 卢茜
大家都在看
-
叶黄素品牌“澳洲优思益”被曝光:“进口”是包装的、品牌故事是编的、国际大奖是买的、专家网红是雇的……
2026.04.01 14:35
-
用户投诉移动“流量安全阀”不安全:流量没用完被停用,用超了未提醒还扣费
2026.04.01 09:54
-
2026.04.01 09:52
24小时有效投诉29284
累计有效投诉34201661








































