早教机构金宝贝多地闭店,有门店解决方案显示想退款要等30年
近日,连锁早教机构金宝贝位于南京的三家门店同时关闭的消息,引发广泛关注。据当地多位家长反映,金宝贝门店发出停止运营的通知十分突然,有家长到了教室门口才发现机构已经停止授课。还有家长表示,在关店不久前,一些门店仍在推销课程,发展新会员、鼓励家长们续课。但实际上,一旦家长想要退款,则需要等上25年,甚至30年。这究竟是怎么回事?来看记者的报道。
家长:毫无预兆上课前突然收到闭店通知
金宝贝南京中心3月19日宣布暂停运营三家门店。去年3月底,吴女士在南京金宝贝江北虹悦城店给孩子办了卡。因为月龄小,上课的次数不多,到3月19日门店关张时,还剩93节课。
南京家长 吴女士:毫无预兆。3月19日,孩子有一个10点15分的课,但是商场是10点开门。当时我在楼下收到一个信息,说异常闭店。我说今天的课怎么办?然后他没有回复,10点我就带着孩子上去了,刚好看到商场的保安在门上面张贴闭店通知和处理通知的群二维码。当时去上课的孩子很多,家长全部都在门口待着。

可查公开报道显示,除了南京中心,从去年开始,金宝贝北京的直营店铺也大幅缩水,上海、重庆、济南、深圳、南昌等多地也出现了门店突然闭店的情况。上海家长王女士接受记者采访时说:上海各门店的情况和南京差不多。
上海家长 王女士:它是在2023年11月20日正式关店,而我买课的时间是2023年11月4日,卖课的时候说他们跟商场签了好几年的协议,至少近三年不会关。
金宝贝早教机构有400多家加盟中心
记者也查询了金宝贝早教的官方网站,网站显示,该品牌在中国近150个城市拥有400多家加盟中心,各中心独立经营,与品牌方为特许经营法律关系。主要为0到60个月的婴幼儿提供音乐、运动等相关课程。
从闭店通知来看,金宝贝南京中心主要是因为资金流断裂,难以为继。接受记者采访的多位家长均表示,金宝贝采取预付费制度,根据课时数量的多少,一次至少缴纳一万多元的学费。
停业前仍向家长推销预付费课程
南京家长 邓先生:当时缴费金额是16180元,我们还剩63节课没上,大概金额是9000多元,3月19日突然收到了他们停业的通知,说是2007年进入了南京市场,这么多年,他们遇到了困难,资金链断裂。

实际上,闭店前不久,还有不少家长刚刚购买课程。
南京家长 韩女士:他们在关店前两三天,还有让家长追加课时,几千元几十节课的都有,很多家长之前有80多节课,然后他们又订了四五十节课,没过两天可能课还没上,已经关门了,他们在关门前两天也一直在收费。
金宝贝客服称金宝贝南京中心为加盟机构
目前,金宝贝南京中心关店究竟涉及多少位家长,公安部门仍在统计中。家长预付费的钱款怎么办?26日中午,记者致电金宝贝早教客服中心,对方表示,南京中心为加盟机构,具体解决方案由中心自行决定。
金宝贝早教客服中心:南京的门店都是加盟的,是独立运营的,所以他们的售后是在当地成立了专人售后小组,售后方案的确是要由他们给您的,我们这边也会去帮您反馈,督促他们尽快公布处置方案给家长。

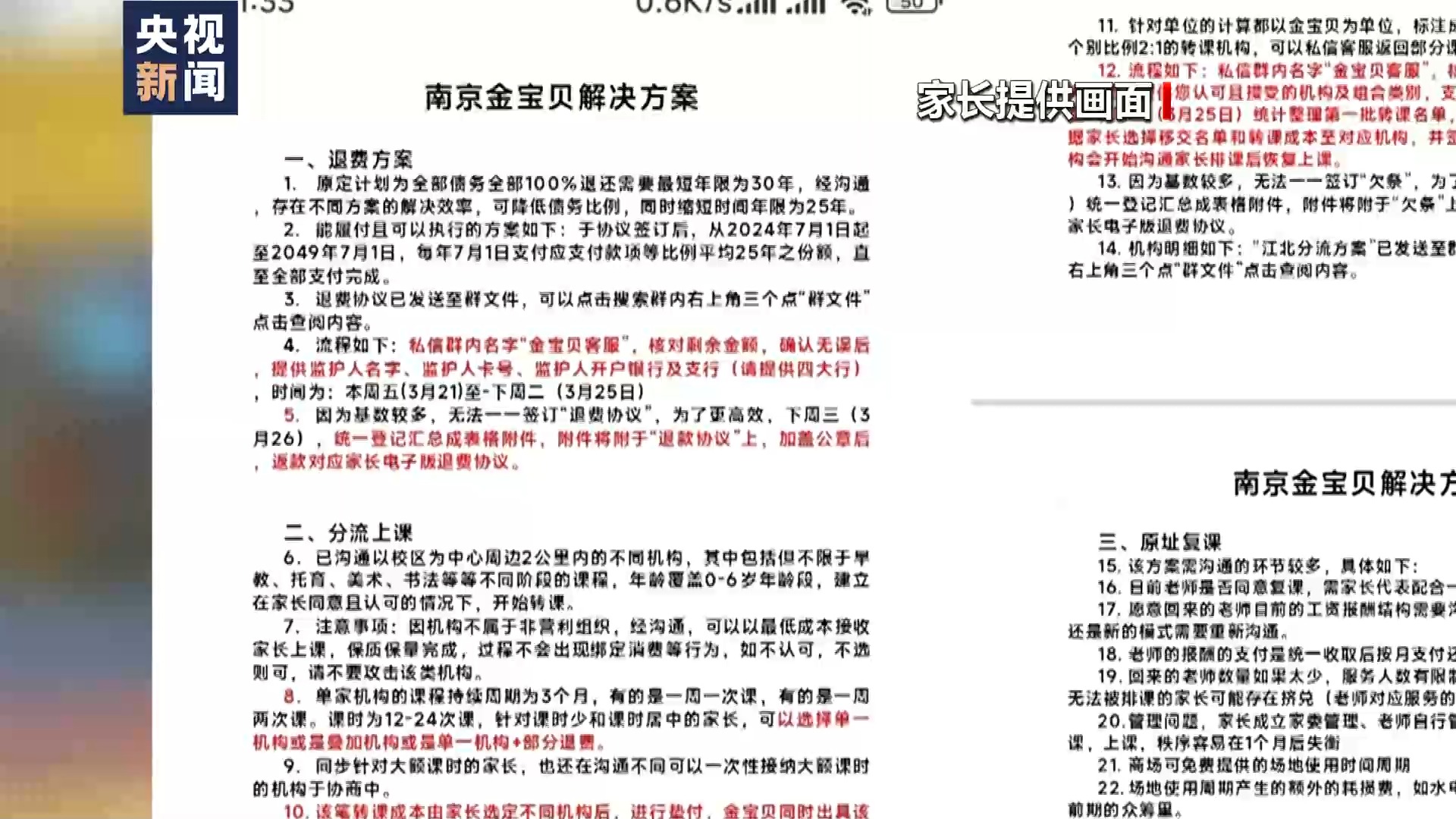
家长们提供给记者的多份文件显示,金宝贝南京中心负债约2800万元,如果家长选择退费,按照前后两份不同的核算方案,金宝贝方面预计花25至30年,才能为家长们陆续完成退费。

王女士算了笔账,自己买课的费用是12800元,共55节课,平均230块钱一节课。异业置换,每次至少消耗两三节金宝贝课程,成本高昂。

江西南昌家长 程女士:有些机构的课根本就不是我们想要上的,到他们这里上一节课要划两节金宝贝课的话,一节课就合到三四百元了,很贵。但是你不划课也没办法,他也不给你退钱。
退费等问题已交由涉事地区相关部门处理
据了解,金宝贝南京中心三家门店关闭之后,目前由南京各区分别牵头处理后续问题。26日,记者致电其中一个区的市场监督管理局询问进展。
南京某区市场监督管理局工作人员:金宝贝这个事情,我建议您拨打12345反映一下。我们不是他们行业监管部门,也不是预付卡办理的牵头部门,应该是商务部门在牵头主办这个事情。

南京某区市场监督管理局工作人员:目前的状况是各区管各区。按道理行业主管部门监管是卫健,我们商务是临时指定的总牵头,我们要协调。我们也急着想办法处理,现在要一步步来,看他拿的方案合不合你们的要求。

南京某区商务局工作人员:进他公司账户,如果说被我们监管到了,我们肯定找他谈话,记名卡必须不能超过5000元。这个是在金融这一块,现在金融局合并到发改委,所以我们联合也有好多部门。

上海家长 王女士:第一时间是报案的,基本上没有什么结果。紧接着家长又去打12345,分到上海各个区,区里面联系我们当事人说:我们也没有办法,你只能到金宝贝公司注册地所在的区去反馈。公司现在移到了徐汇区,我们又继续去找徐汇区,徐汇区又说让我们去起诉。
消费者权益保护法实施条例7月1日起施行
即将于今年7月正式实施的《中华人民共和国消费者权益保护法实施条例》,对预付式消费作了明确规定,未按照约定提供商品或者服务的,应当按照消费者的要求履行约定或者退还预付款。经营者出现重大经营风险,应当停止收取预付款;决定停业或者迁移服务场所的,应当提前告知消费者,继续履行义务或者退还未消费的预付款余额。
如何根治预付式消费中的“退款难”问题?
如何才能根治预付式消费中出现的“跑路、退款难”等问题,来听听专家的解读。
中国法学会消费者权益保护法研究会副秘书长 陈音江:目前有一些规定,比如像教育培训类的收费,一次性收费不能超过三个月。按课时,不能够超过60个课时。但是这种规定落实得并不是很好。大家觉得长期以来都是这么收的,还有现在这种监管的职责也不够明确。尽管有一些文件的规定,但没有一些明确的罚则,比如到底由哪个部门来管,监管部门要承担什么样的责任,包括经营者应当承担什么责任,还不是很具体。我们调查过,各个地方有很多的这种部门,不是垂直的。我们现在就要把这种规定真正落到实处,如果在日常监督检查的过程中,发现经营者确实存在经营风险的,要督促经营者去整改落实。另外一方面要向社会公布,要建立预付费安全保障机制,资金存在银行托管账号上,而不是把所有的经营风险都由消费者来承担。
大家都在看
-
叶黄素品牌“澳洲优思益”被曝光:“进口”是包装的、品牌故事是编的、国际大奖是买的、专家网红是雇的……
2026.04.01 14:35
-
用户投诉移动“流量安全阀”不安全:流量没用完被停用,用超了未提醒还扣费
2026.04.01 09:54
-
2026.04.01 09:52
24小时有效投诉29198
累计有效投诉34201074








































