理想汽车全系降价!公司股价接近腰斩
作 者丨左茂轩 尹华禄
编 辑丨张明艳 叶映橙
继续卷!理想汽车突然官宣,全线产品降价,MEGA也降了3万。
4月22日一大早,理想汽车发布2024款理想L7、理想L8、理想 L9和理想MEGA全新价格,对四款车型价格下调。瞬间,#理想降价#冲上热搜第一,网友议论纷纷。




除了理想汽车,特斯拉和小鹏汽车也在近日宣布降价。有网友说:“一觉睡醒又亏钱了……”


理想汽车突然宣布:全线产品降价!MEGA降3万
22日早上,理想汽车官方公布了全线产品降价消息。同时,理想汽车还宣布将为2024款理想L7、理想L8、理想L9及理想MEGA的已提车车主提供现金回馈。

其中L7和L8系列的Ultra和Max版本降价2万,L7和L8系列的Pro版本降价1.8万;L9全系降价2万;理想MEGA全新价格52.98万元,较此前下降3万元。新定购用户及已定购未交付的用户均可享受新价格。

理想汽车股价大跌,距今年高位接近腰斩
4月22日,理想汽车(02015.HK)开盘跌5.93%,截至下午发稿报96港元/股,总市值2037亿港元。

值得注意的是,理想汽车较今年2月28日182.9港元/股的高点,已经跌超45%。
此前宣布进行多项组织架构调整
据21世纪经济报道记者此前消息,4月3日理想汽车内部发布全员公告,宣布开启矩阵型组织2.0升级,同时进行多个部门组织架构调整。这是2022年底理想汽车启动矩阵型组织升级后内部最大的一次调整。
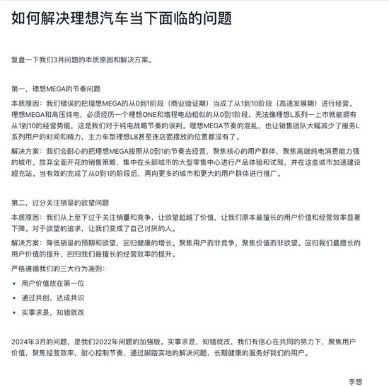
3月21日,理想汽车CEO李想发布全员信,李想反思了自3月初理想MEGA上市以来遇到的一系列问题。


对于纯电战略存在误判,公司内部过分关注销量的欲望问题,李想表示,将降低销量的预期和欲望,回归健康的增长。聚焦用户而非竞争,聚焦价值而非欲望。
按照此前的计划,理想汽车2024年全年销量目标为80万辆,挑战奔驰、宝马、奥迪在华规模,进入豪华品牌第一阵营。不过,由于当前面临较大的市场考验,有消息称,理想汽车已将80万辆年销量目标调整为56万至64万辆。
“组织升级是企业进入更大规模和更难阶段最重要的考试题,90%以上失败的企业其实并非是业务出现了问题,业务出现问题只是表象,而本质是组织能力与规模扩大、行业变化无法适配。”李想表示。
在MEGA失利后,理想汽车如何调整战略姿态,在纯电动市场打出一场翻身战,是理想汽车从千亿规模迈向下一个阶段的关键之一。
特斯拉和小鹏汽车在近日也宣布降价
理想汽车不是近期第一家突然宣布降价的车企。
据21世纪经济报道此前消息,4月21日,特斯拉宣布全系降价1.4万元。当前,Model 3起售价为23.19万元,Model Y起售价为24.99万元。
小鹏汽车4月20日宣布,即日起至2024年5月5日,推出限时5亿元购车补贴,覆盖小鹏G9、G6、P7i、2024款小鹏P5共计四款车型。理想汽车也罕见地加入了价格战,理想官方今早发布全系降价决定,宣布终端售价调整,降幅最高3万元。
据每日经济新闻不完全统计,4月以来,已有超40家车企、共128个车系,进行降价或优惠调整。

大家都在看
-
“三部旧手机换一台iPhone”“二手手机回收价大涨”?记者实探:“回收价是上涨了,但没那么夸张”
2026.03.31 09:45
-
娃哈哈被曝大规模停产,“连AD钙奶和营养快线都让停了”,知情人回应
2026.03.30 09:41
-
2026.03.29 09:57
24小时有效投诉27271
累计有效投诉34188026








































