茉酸奶致歉,新茶饮“蒙眼狂奔”后遗症尽显
5月27日,“茉酸奶换标签续命水果馊了才肯扔”登上微博热搜第一,茉酸奶是定位中高端的现制酸奶品牌,均价约25元一杯。目前,茉酸奶官方就此事道歉,并停止与相关门店合作。
北京市海淀区市场监管局表示,涉事门店已停业整顿,将对相关食品安全违法问题进行立案调查,同时对辖区茉酸奶门店进行全面排查。
今年以来,新茶饮食品安全问题频发,依赖加盟模式快速扩张的后遗症尽显。

原料过期40多天仍在使用
5月27日下午,据新京报报道,记者于今年2月至5月上旬随机应聘进入北京市多家茉酸奶加盟店,工作过程中发现诸多食品安全问题。
例如,茉酸奶原料废弃的标准不是规定的效期,而是店长的嗅觉,“发现椰肉丁馊了,将馊的部分挖掉后重新封盖售出”,使用过期40余天的原料;更换效期标签,不按时报废原料,或根本不使用效期标签;常温存放应冷藏的水果,水果变色、出水后仍接着使用;偷工减料,不严格按照配料表足量放料等。
其中,北京市朝阳区茉酸奶伊藤洋华堂店店员将过期40多天的青稞小料加入奶昔中卖给消费者,当记者告诉店员这已经过期了,店员却表示“你不用管”“没事,喝不坏,顶多拉肚子,拉肚子他也以为太凉了”。直至产品售出后,该店员才告诉店长青稞过期了,并向记者表示,如果以后看到过期原料,不能直接废弃,应先告知店长,由店长决定是否废弃。

无独有偶,茉酸奶石景山万达广场店、海淀区华宇时尚购物中心三层的茉酸奶门店均出现相似问题。原料保质期形同虚设,店长和店员们上行下效,随意更换保质期标签,或根本不用有效期标签,为过期原料“续命”。
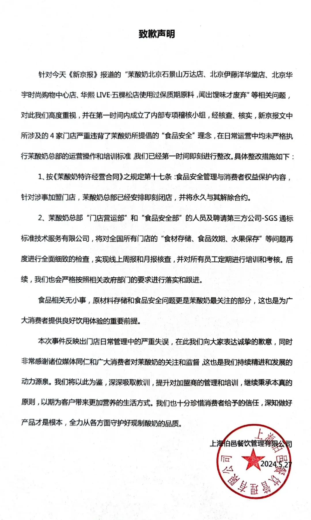
昨天下午,该事件在微博平台不断发酵,茉酸奶对此事件发布《致歉声明》,表示已对涉事的茉酸奶北京石景山万达店、北京伊藤洋华堂店、北京华宇时尚购物中心店闭店处理,并将永久解除与这三家店的合约。
北京市朝阳区市场监管局介入该事件后表示,已对茉酸奶伊藤洋华堂店违法行为立案调查,同时对辖区其余20家茉酸奶门店开展全覆盖执法检查工作。
图片来自茉酸奶官方微博这并非茉酸奶第一次“出事”,去年其曾被网友质疑使用植脂末,今年“315”又遭点名。
去年7月,#茉酸奶新品问卷价格选项最低68元#引发网友热议,随之一起被提及的是茉酸奶疑似使用植脂末,被消费者吐槽为“酸奶刺客”,价格高、用料差。
当时,茉酸奶官方并未正面回应此事,但于去年8月宣布进行产品升级,“茉酸奶全国门店的所有酸奶奶昔产品将升级使用全新版本奶基底,这款奶基底无植脂末、无氢化工艺、无人造反式脂肪酸”。而此消息一出,许多网友认为,“潜台词是之前确实使用了植脂末。”
今年“315”前夕,茉酸奶又遭上海市消保委点名,质疑其芒果酸奶奶昔的配料成分,经专业测评产品所用的酸奶不多,但脂肪含量却很高,与纯正酸奶成分不符。
水芙蓉 摄加盟扩张的后遗症
窄门餐眼数据显示,截至5月5日,茉酸奶全国门店总数为1546家,46%门店分布于一线和新一线城市。茉酸奶门店绝大多数是加盟店,茉酸奶联合创始人兼CEO顾豪曾提到,全国范围内直营门店数量仅剩下两家。
顾豪认为,“加盟才是未来”,这几乎是目前中国所有现制茶饮品牌老板们的共识,并从去年开始付诸实际行动,加快了门店扩张速度。
目前规模最大的茶饮蜜雪冰城门店数量已突破2.9万家;古茗、茶百道、沪上阿姨也超过8000家,这些品牌超99%门店均为加盟店,此前坚持直营模式的奈雪的茶也于去年放开加盟并一度降低加盟门槛。
对茶饮品牌而言,加盟模式是一把“双刃剑”。
直营店经营成本较高,依靠加盟店能使品牌快速获取规模效应,提高市场竞争力;当加盟商达到一定规模数量,茶饮品牌还能做产品供应链生意,蜜雪冰城、茶百道等品牌九成左右收入均来自于此。
但加盟商能力参差不齐,茶饮品牌蒙眼狂奔的同时,食安管控成难题。即便目前几乎每家公司对加盟门店均有一套标准化检验流程,但在实际操作中,加盟店们的“可操作空间”依然很大。
今年新茶饮食品安全频发,已成“315”重灾区。
据湖北经视报道,书亦烧仙草、古茗、茶百道三家知名奶茶品牌的相关门店也存在店员违反食品安全规定的现象。例如,门店店员存在频繁更改食材效期标签、使用隔夜食材,甚至用嘴尝食材来判断是否“坏了”的现象,损害消费者权益。
食安问题关系民生,茶饮品牌声誉下滑将一定程度上影响加盟商经营成果,甚至对招商工作造成不小挑战。
去年茉酸奶陷入植脂末传闻后,新开门店数量便一路下滑,今年几乎原地踏步。去年5月,茉酸奶一个月可以新开超300家门店,而今年1—4月新开店数量仅分别为17家、5家、3家、14家,平均每个月新开门店不到10家。
图源窄门餐眼大家都在看
-
叶黄素品牌“澳洲优思益”被曝光:“进口”是包装的、品牌故事是编的、国际大奖是买的、专家网红是雇的……
2026.04.01 14:35
-
用户投诉移动“流量安全阀”不安全:流量没用完被停用,用超了未提醒还扣费
2026.04.01 09:54
-
2026.04.01 09:52
24小时有效投诉29245
累计有效投诉34193806








































