胖东来发布和田玉、翡翠退货说明:不扣手续费等任何费用
澎湃新闻2025.05.09 09:49
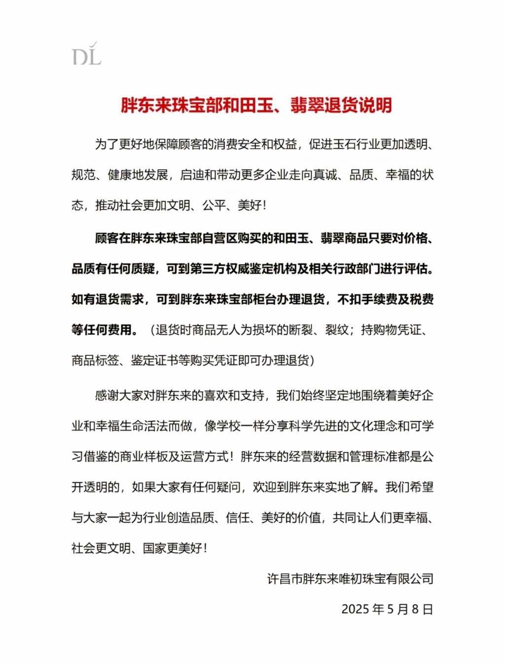
5月8日,胖东来发布和田玉、翡翠退货说明,称退货不扣手续费及税费等任何费用。

大家都在看
-
叶黄素品牌“澳洲优思益”被曝光:“进口”是包装的、品牌故事是编的、国际大奖是买的、专家网红是雇的……
2026.04.01 14:35
-
用户投诉移动“流量安全阀”不安全:流量没用完被停用,用超了未提醒还扣费
2026.04.01 09:54
-
2026.04.01 09:52
我要投诉
24小时有效投诉28949
累计有效投诉34199491
官方邮箱:heimaotousu@vip.sina.com








































