滴滴网约车回应“抽成”问题:接受批评 持续推进公开透明
原标题:滴滴网约车回应“抽成”问题:接受批评,持续推进公开透明
微信公号“滴滴出行”5月7日晚发布滴滴网约车关于“抽成”的说明,以下为全文:
近期,我们关注到司机师傅、媒体、自媒体通过个别账单对比、司机采访等方式关注报道“抽成”等问题,感谢社会公众的监督和批评。

2020年滴滴网约车司机收入占比
滴滴网约车司机收入占乘客应付总额的79.1%。10.9%为乘客补贴优惠,3.1%为网约车业务净利润。
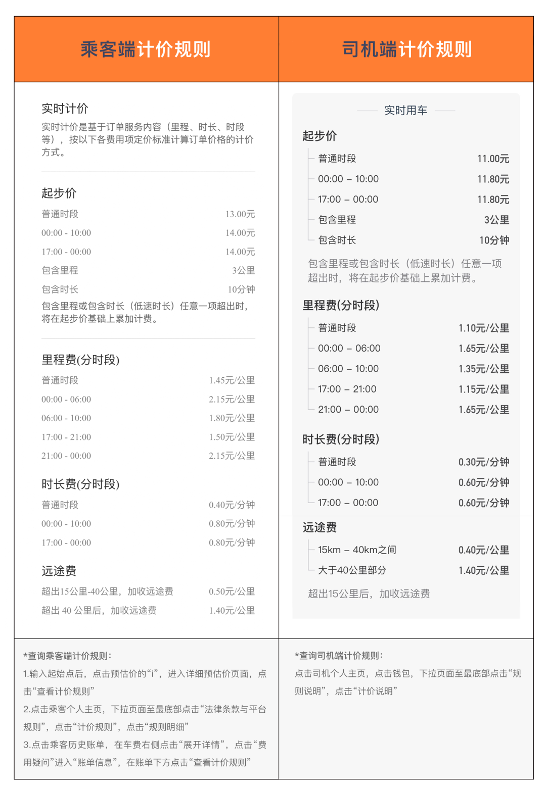
司机和乘客分别实行独立的计价规则

乘客端和司机端计价规则(北京快车)
司机收入=司机分成+司机补贴

滴滴快车司机赵师傅5月5日的收入(流水)明细

网络上常见的几种司机收入计算方式
全局最优:司机、乘客、平台三方正循环
为了激励司机在雨雪天气、早晚高峰、节假日出行高峰、需求旺盛的区域多出车接单,平台会通过补贴激励司机多劳多得、优劳优得。
大家都在看
-
“三部旧手机换一台iPhone”“二手手机回收价大涨”?记者实探:“回收价是上涨了,但没那么夸张”
2026.03.31 09:45
-
娃哈哈被曝大规模停产,“连AD钙奶和营养快线都让停了”,知情人回应
2026.03.30 09:41
-
2026.03.29 09:57
24小时有效投诉28600
累计有效投诉34192487








































